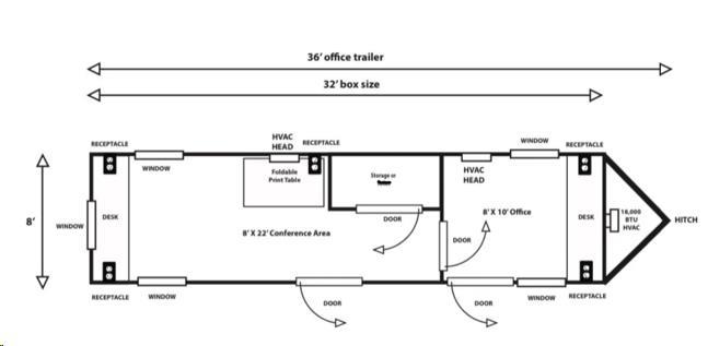
TRAILERS - ENCLOSED
8'X36' MOBILE OFFICE & CONFERENCTRAILER.
|
Click on above thumbnails for alternate view |
|
* Please call us for any questions on our 8 foot x36 foot mobile office conferenctrailer. serving Washington Boro PA, Lancaster PA & Logan OH, and all of Ohio, Maryland, Delaware, New Jersey, New York, Indiana, West Virginia and Kentucky.

